Concept Map Template Google Docs – Explore a variety of templates for tasks like tracking habits, managing projects, and maintaining employee schedules. Thanks to . Zoom announced on Monday that users of the video conferencing app can now co-create documents in real-time during meetings and share the files with colleagues. Dubbed “Zoom Docs”, the feature uses AI .
Concept Map Template Google Docs
Source : www.lucidchart.com
How to Make a Concept Map in Google Docs | EdrawMind
Source : www.edrawmind.com
How to Make a Concept Map in Google Docs | Lucidchart Blog
Source : www.lucidchart.com
Concept Map PowerPoint and Google Slides Template PPT Slides
Source : www.collidu.com
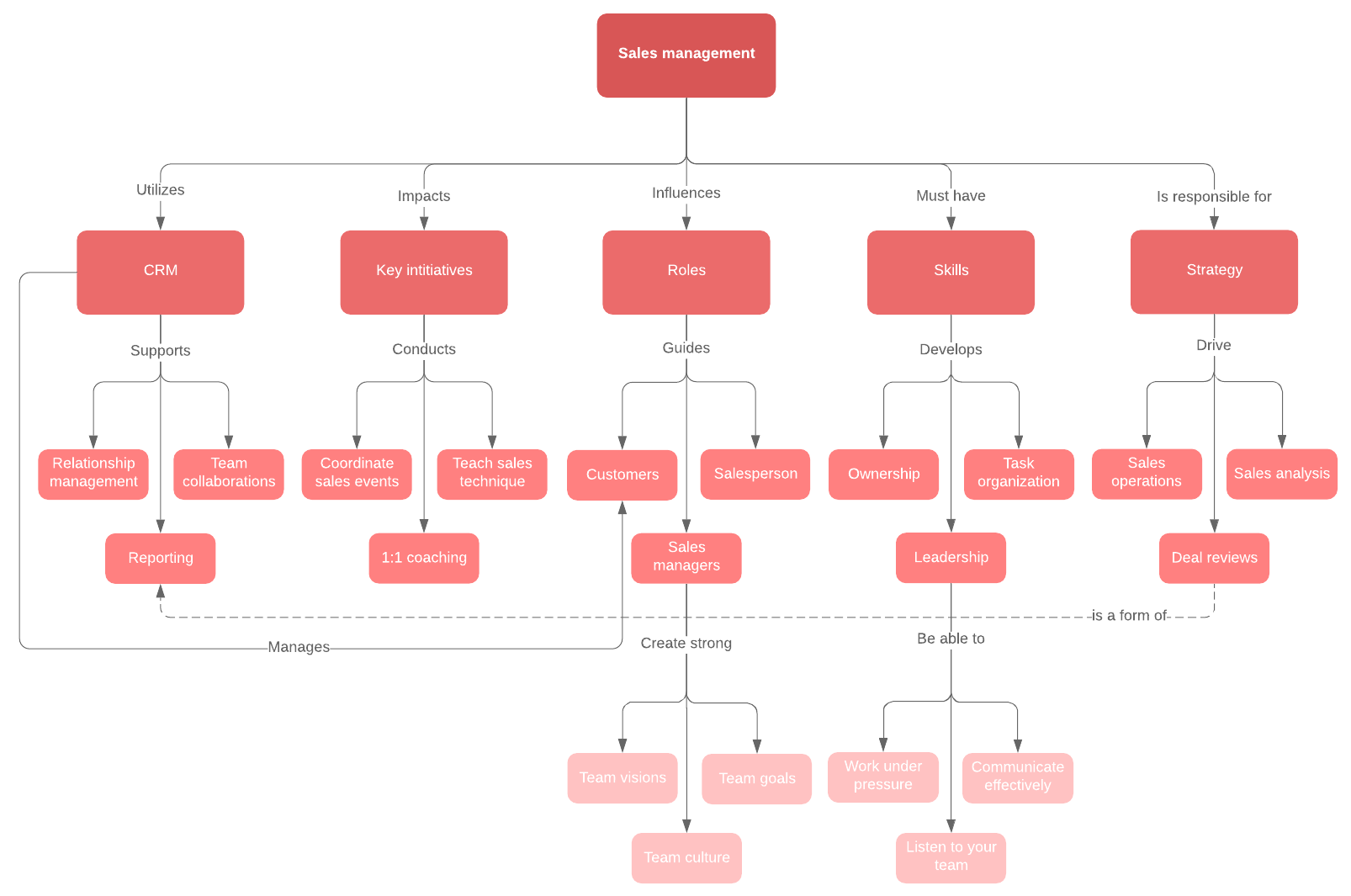
How to Make a Concept Map in Google Docs | Lucidchart Blog
Source : www.lucidchart.com
Concept Map for PowerPoint and Google Slides PresentationGO
Source : www.presentationgo.com
How to Make a Concept Map in Google Docs | Lucidchart Blog
Source : www.lucidchart.com
Free Mind Map Google Docs Templates gdoc.io
Source : gdoc.io
Visualize Ideas Seamlessly: Google Docs Concept Map Template Unleashed
Source : edrawmind.wondershare.com
Free Mind Map Google Docs Templates gdoc.io
Source : gdoc.io
Concept Map Template Google Docs How to Make a Concept Map in Google Docs | Lucidchart Blog: Learn how to use Google Gemini Agents to create automations to improve your workflows and processes. AI Agent automation is a fantastic . The best time to truly implement the Markdown markup language into Google Docs was in the early 2010s, but yesterday was a pretty good time, too. Google Docs was born from the conjoined features .









